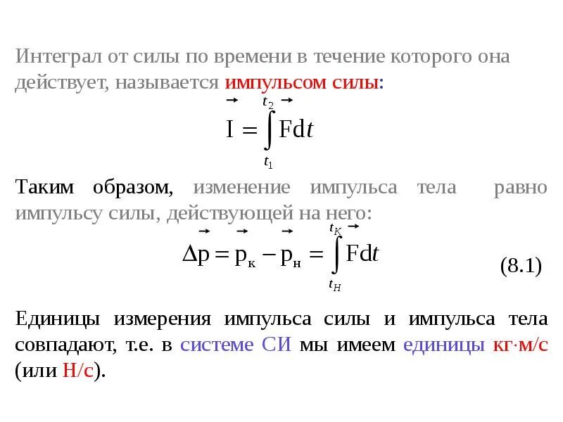
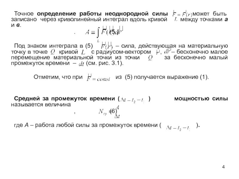
Работа силы через интеграл