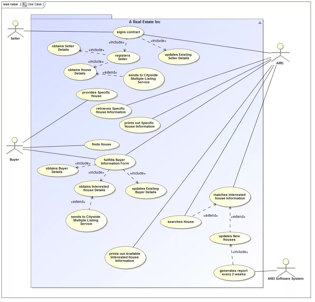
Use case based