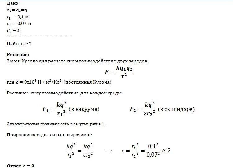
Два одинаковых точечных