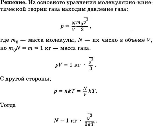
Среднюю квадратичную скорость атомов гелия