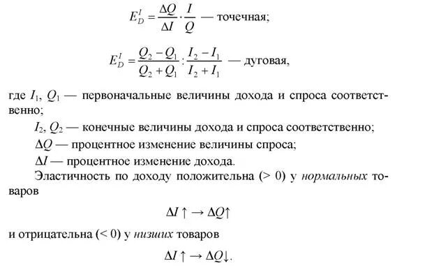
Значение точечной эластичности спроса