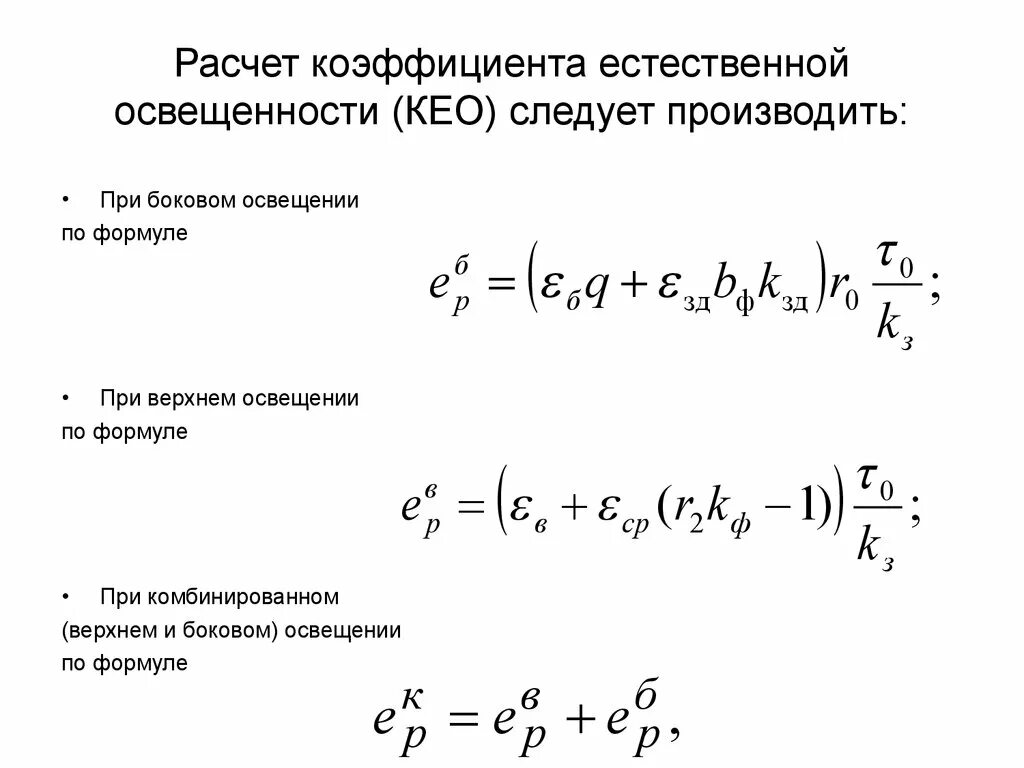
Значение коэффициента естественной освещенности