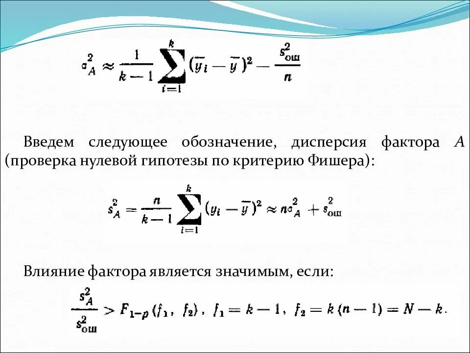
Значение дисперсии d x