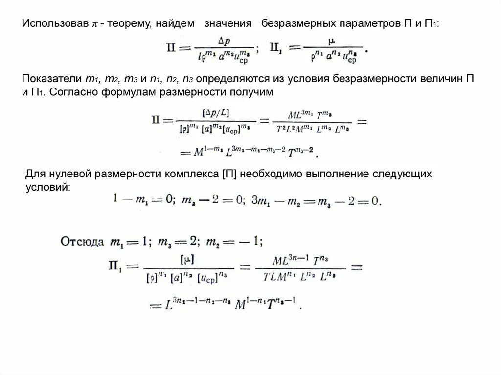
Значение безразмерного коэффициента