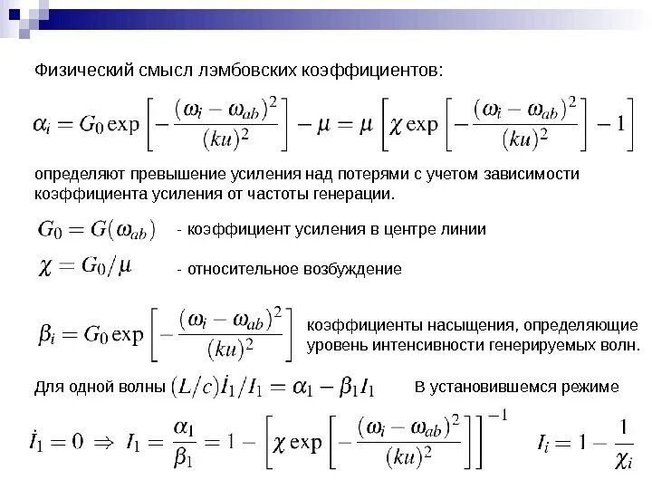
Зависимость коэффициента усиления от частоты