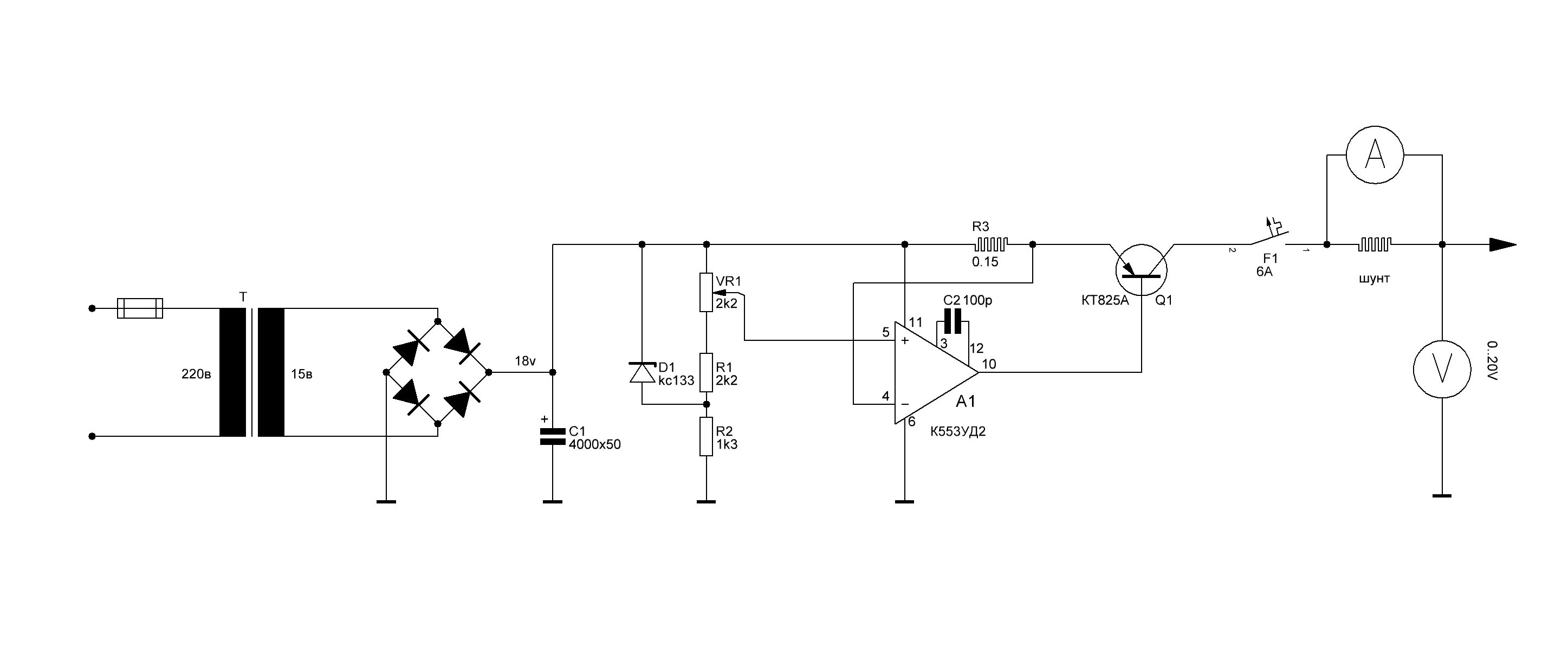
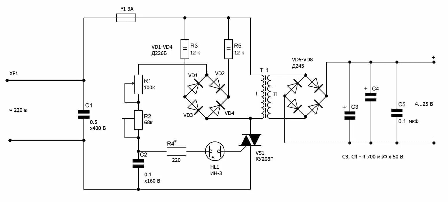
Зарядное устройство с регулировкой тока и напряжения