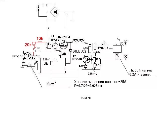
Зарядное устройство напряжение и сила тока