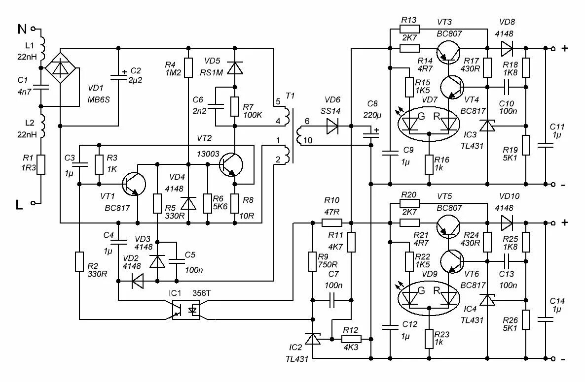
Зарядное устройство для железо фосфатных аккумуляторов