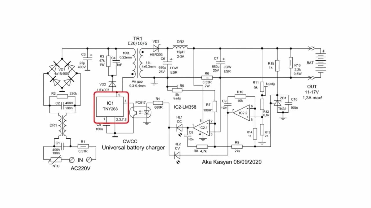
Зарядное устройство для шуруповерта интерскол 12 вольт