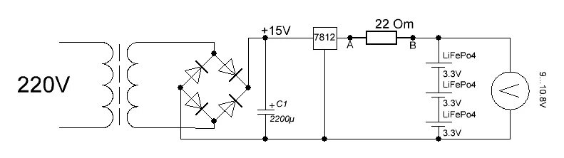
Зарядное устройство для lifepo4 аккумуляторов 12v