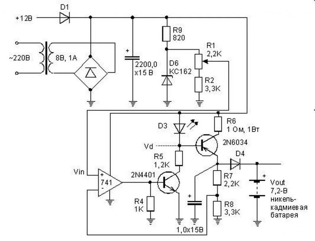
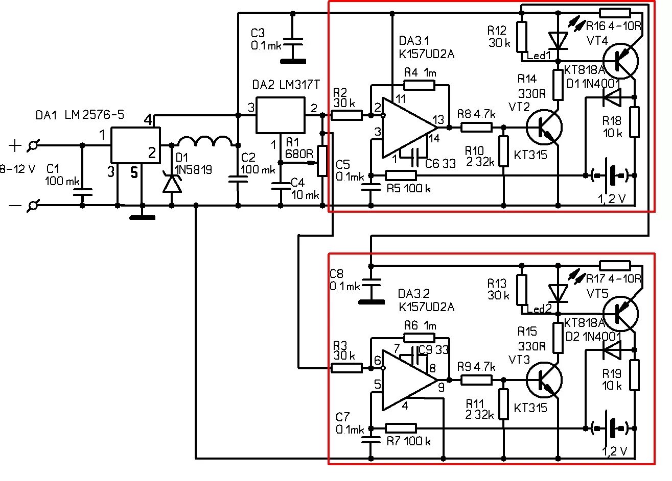
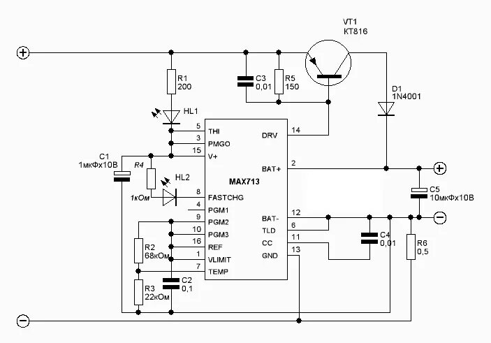
Зарядное устройство cd