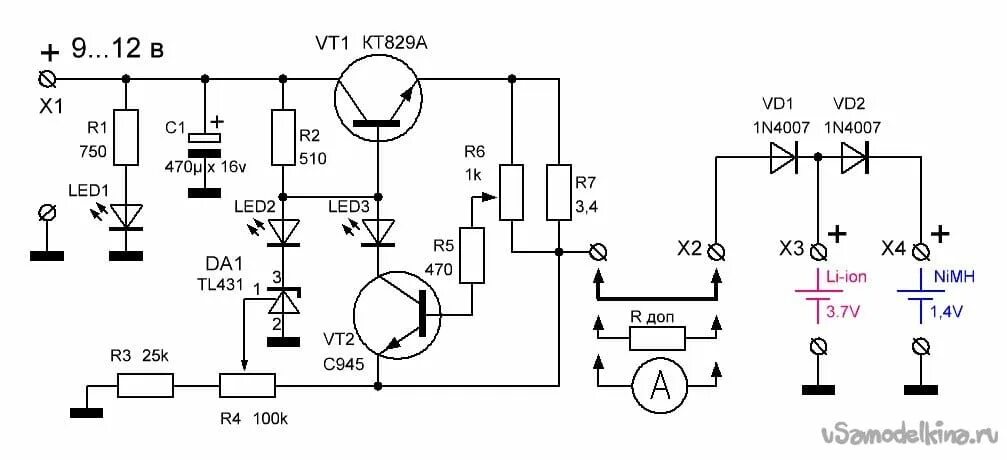
Зарядное стабилизация тока