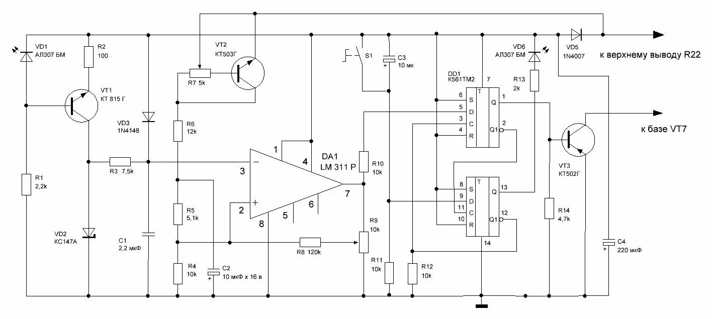
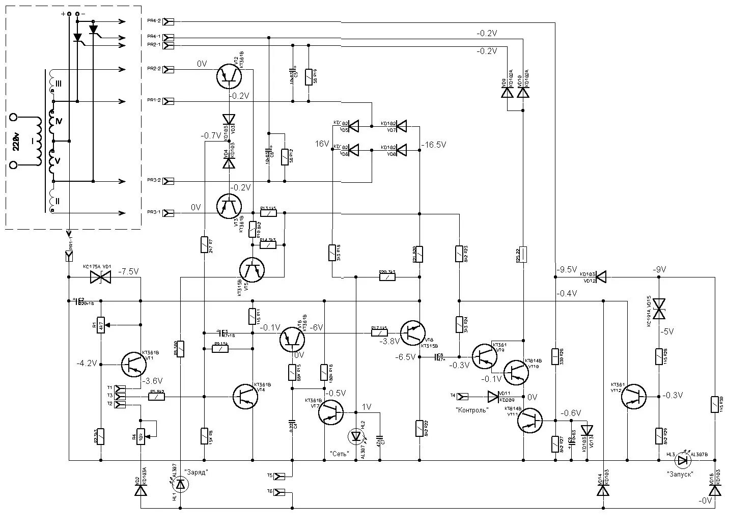
Зарядное электроника зп 01