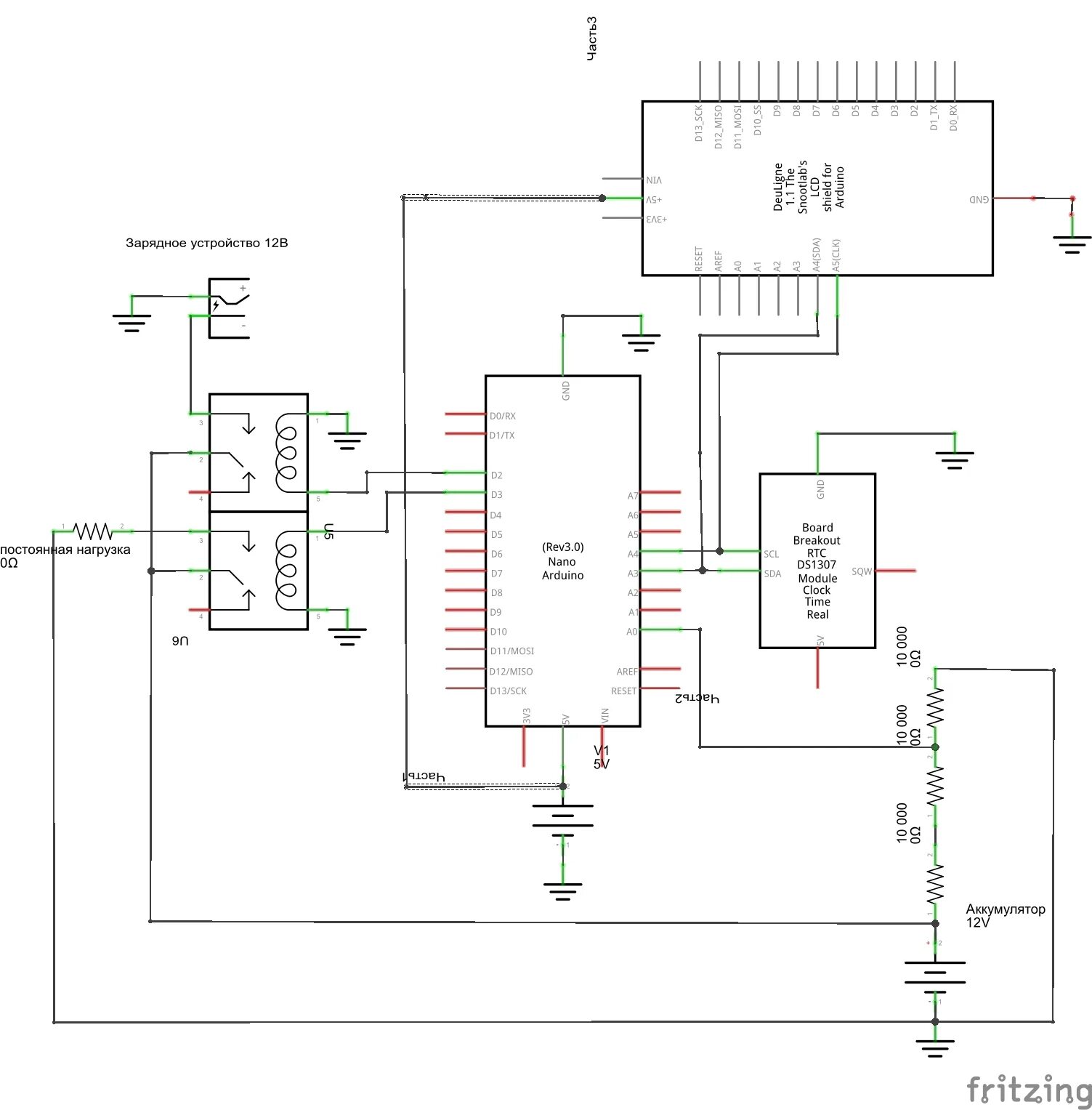
Зарядное ардуино