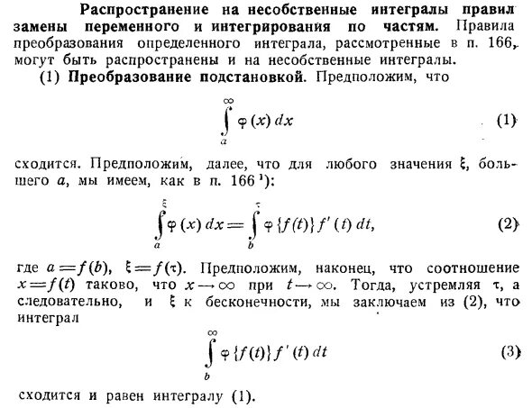
Замена переменной и интегрирование по частям