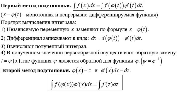
Замена неопределенного интеграла