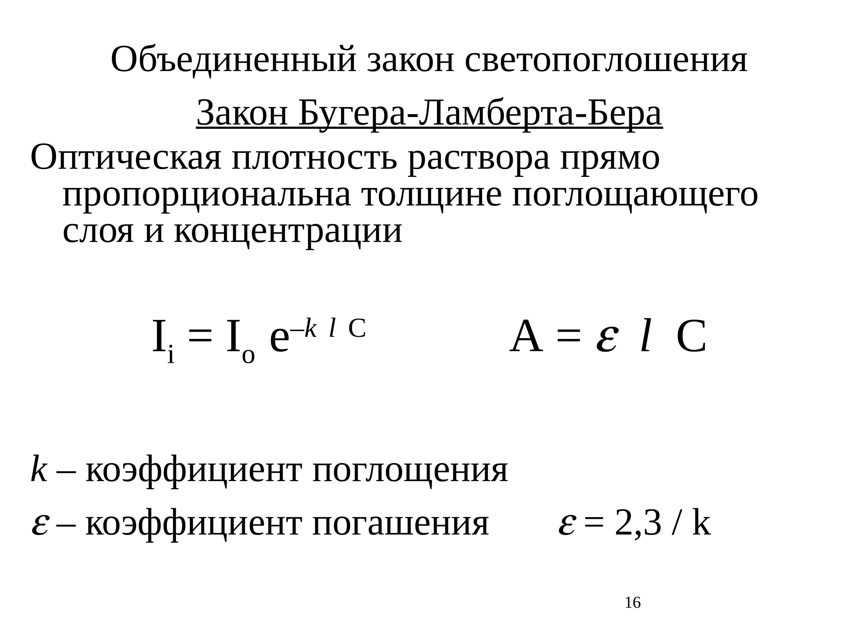
Закон поглощения бугера ламберта бера