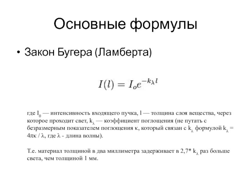
Закон бугера формулировка