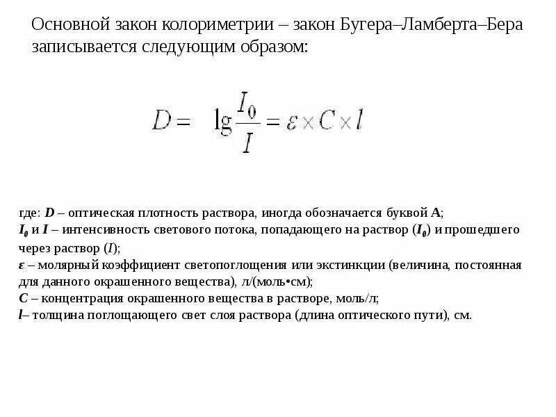
Закон бугера бера формулировка