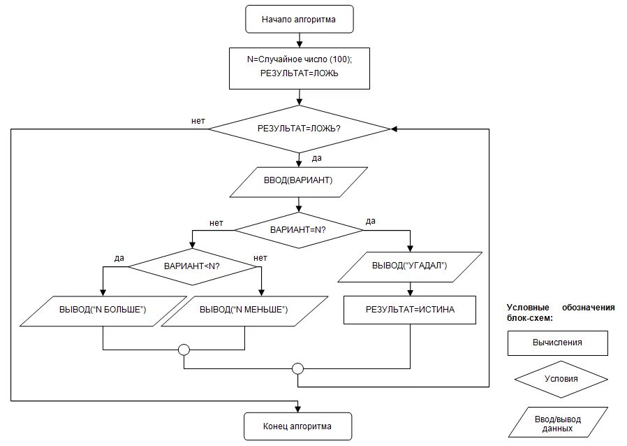
Задание на определение приложения