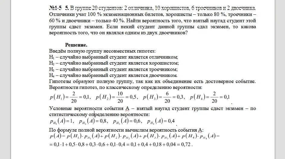
Задача три студента