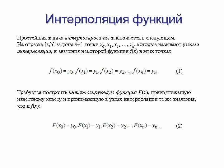
Задача интерполяции функции