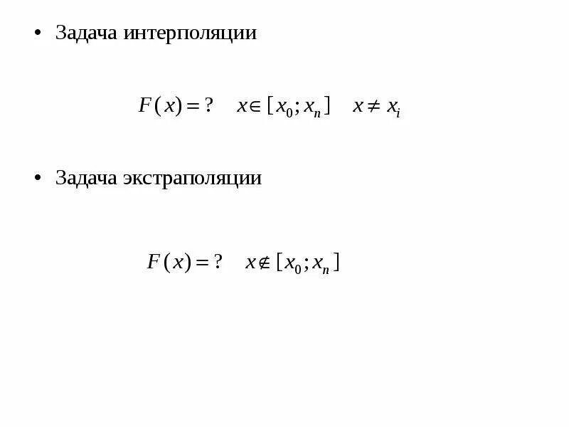
Задача интерполяции