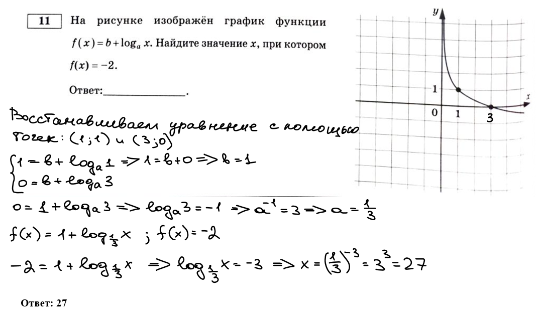
Ященко 2025 вариант 7 решение