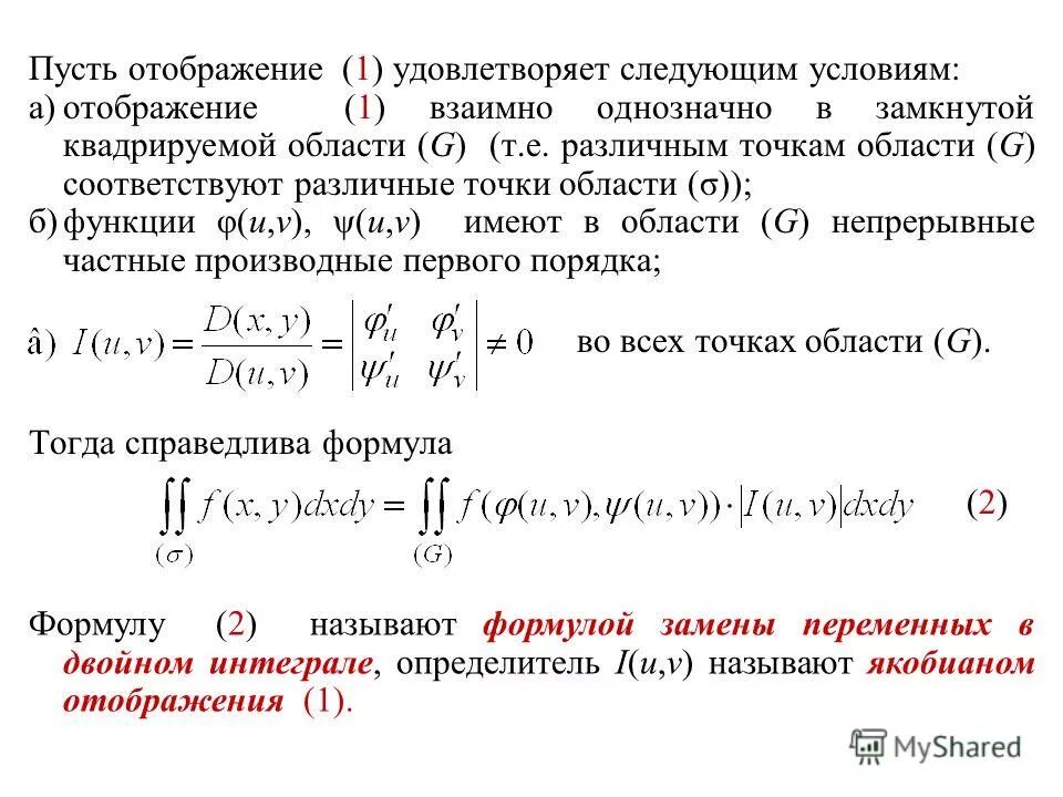
Взаимно однозначное преобразование