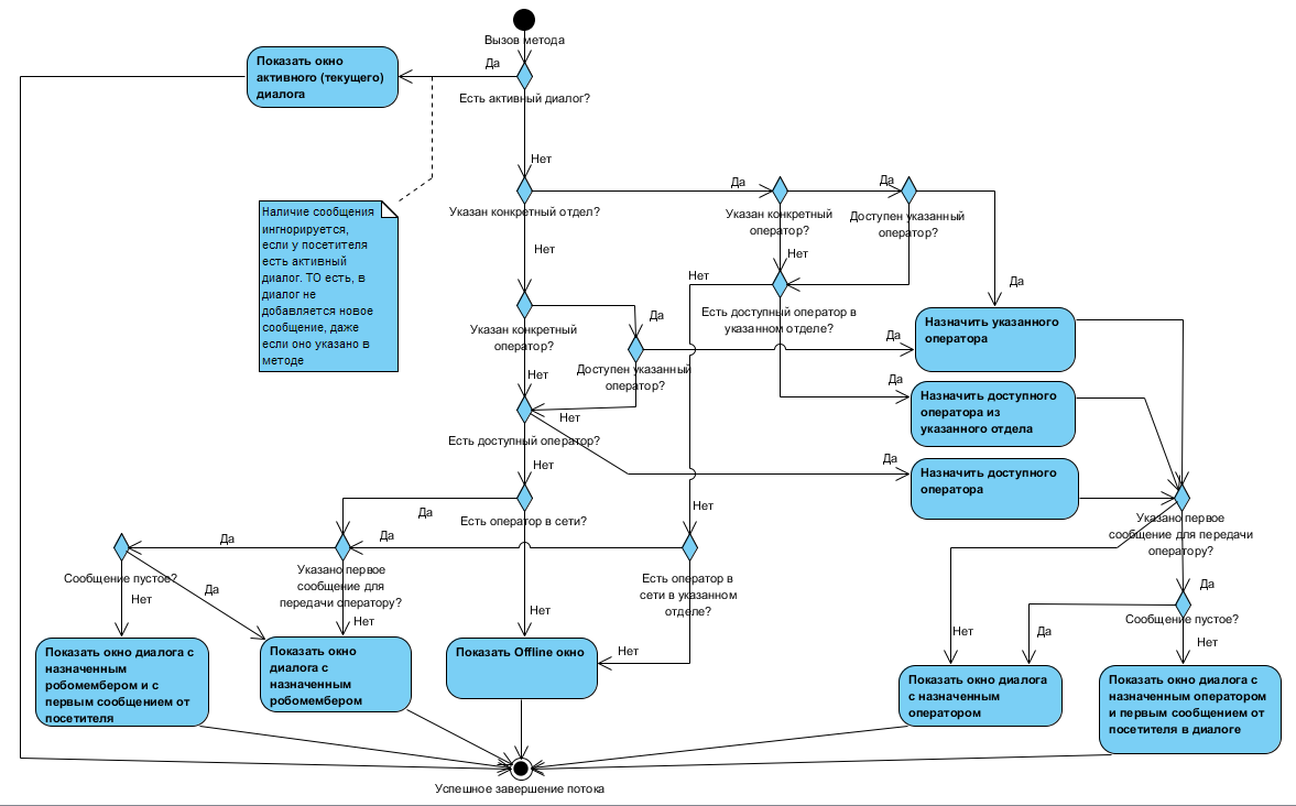
Вызов метода структуры