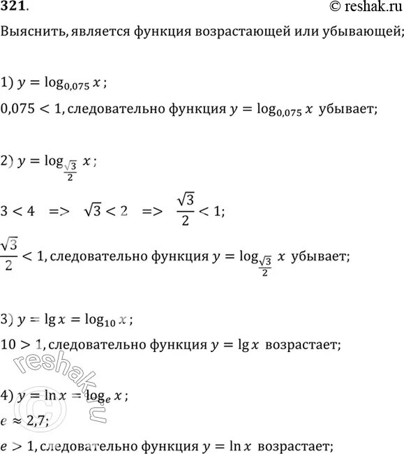
Выяснить является возрастающей или убывающей функция