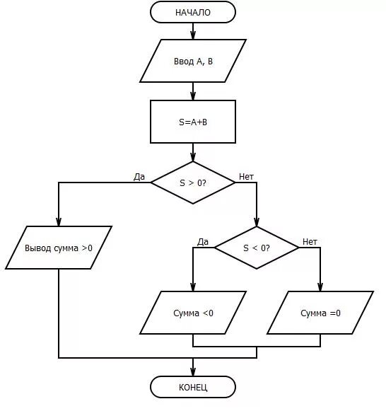
Вывести большее из двух чисел