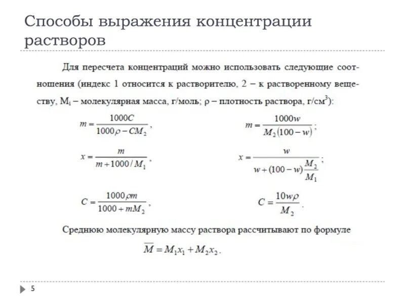
Выразить концентрацию раствора всеми возможными способами