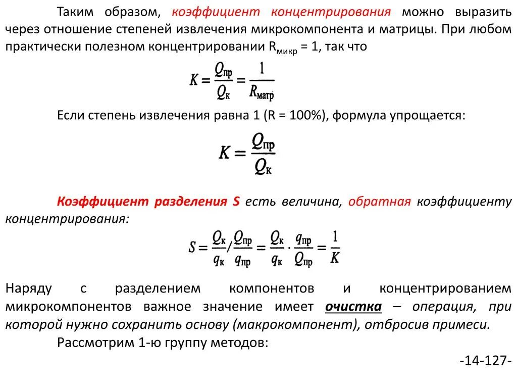
Выразить коэффициент