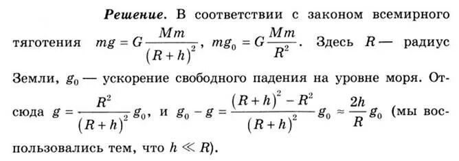
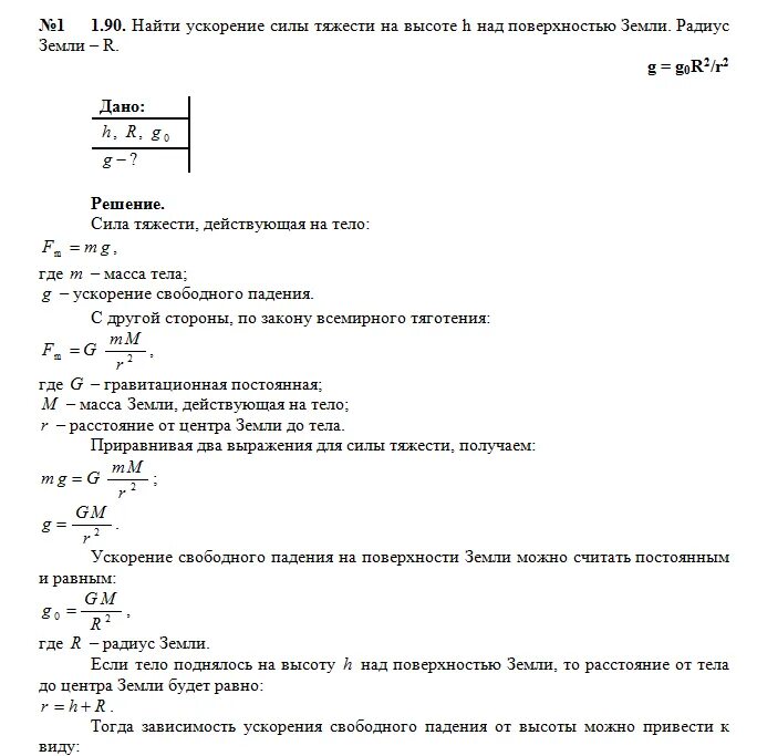
Вычислите ускорение луны