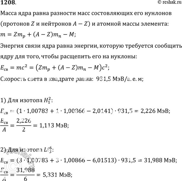
Вычислите удельную энергию связи ядра