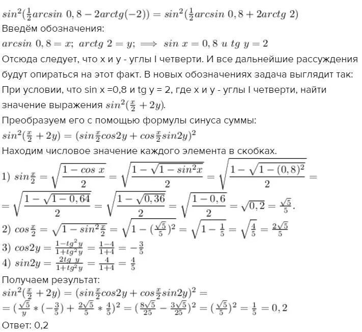
Вычислите sin arctg 3