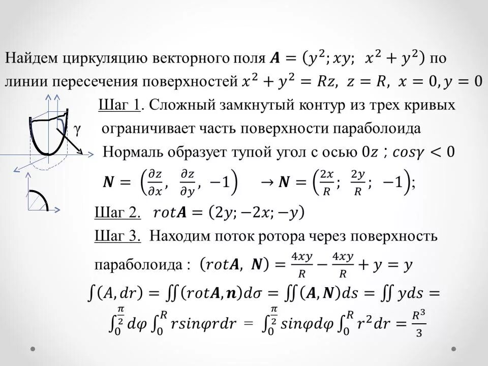
Вычислите работу поля