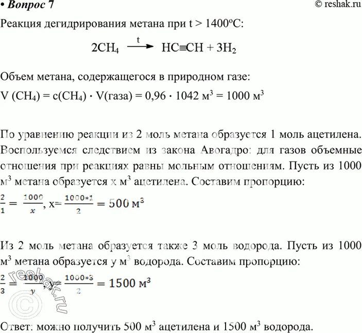
Вычислите объемную долю метана