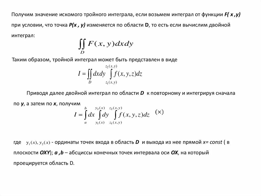
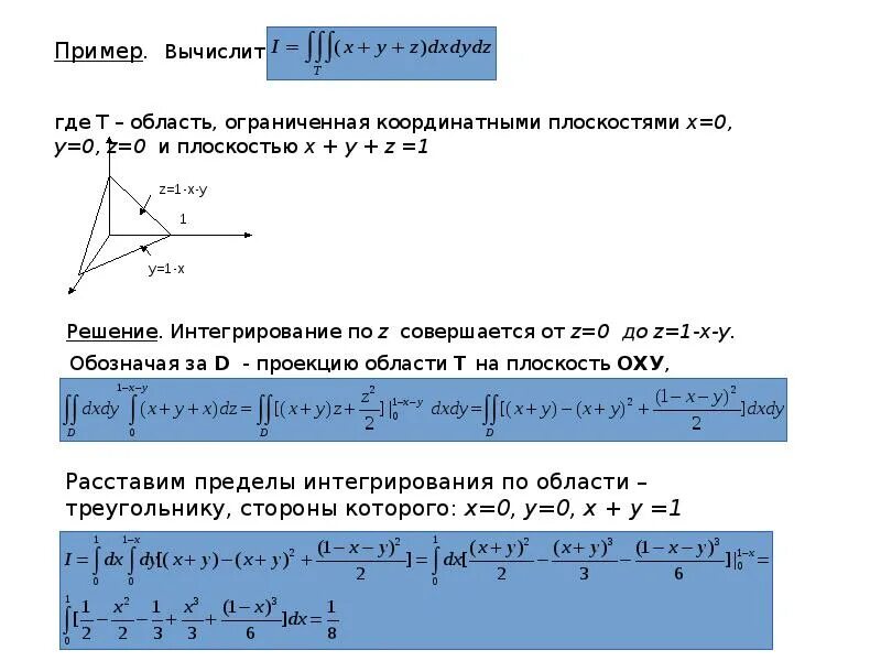
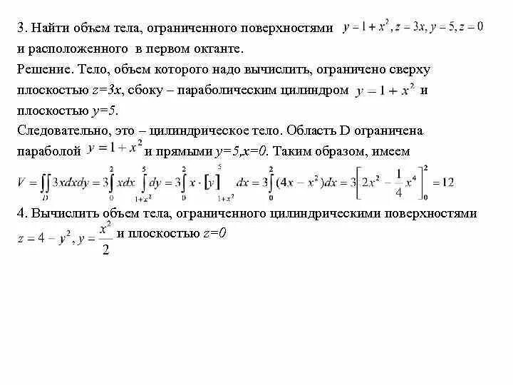
Вычислите объем тела тройным интегралом