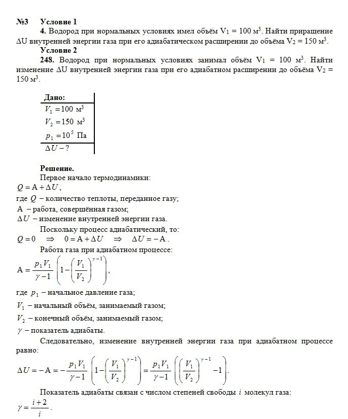
Вычислите изменение внутренней энергии водорода