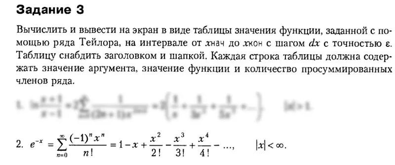
Вычислите 20 выведите на экран