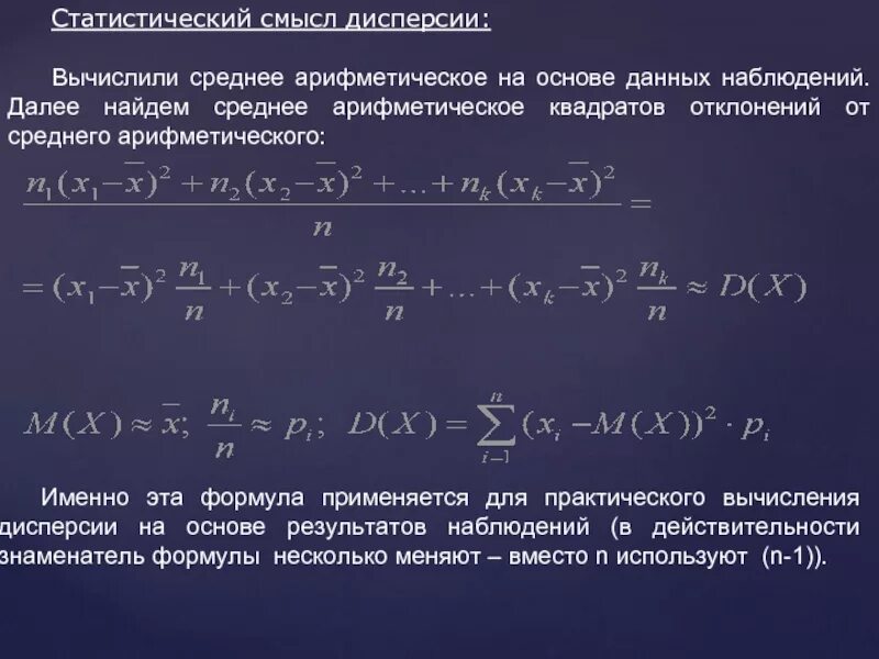
Вычислить среднюю арифметическую дисперсию