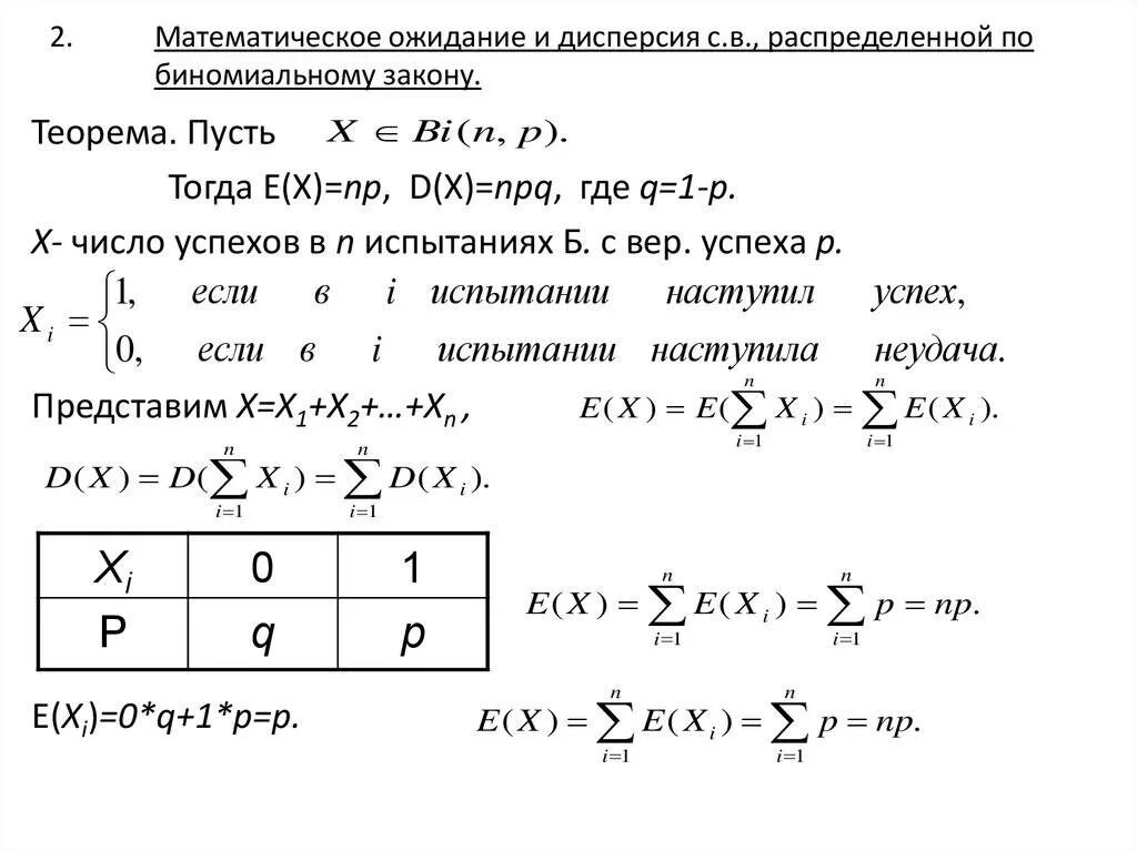
Вычислить математическое ожидание и дисперсию