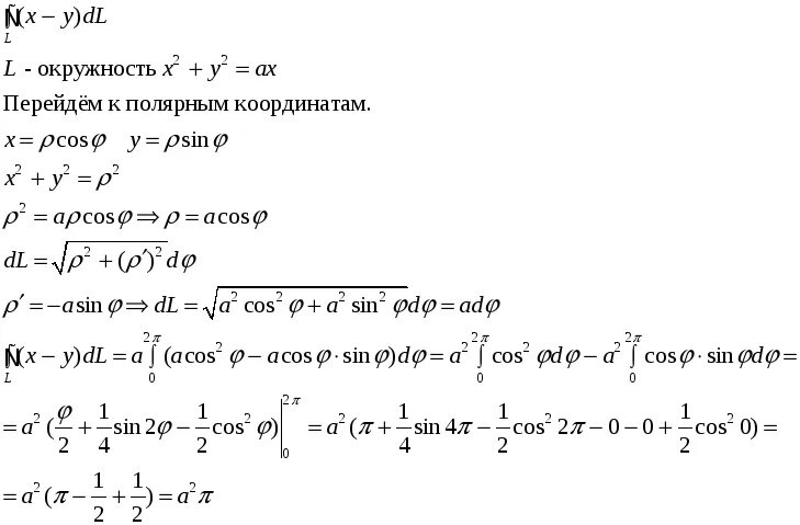
Вычислить интеграл по замкнутому контуру