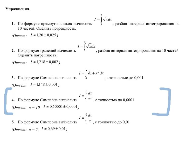
Вычислить интеграл формулой прямоугольников