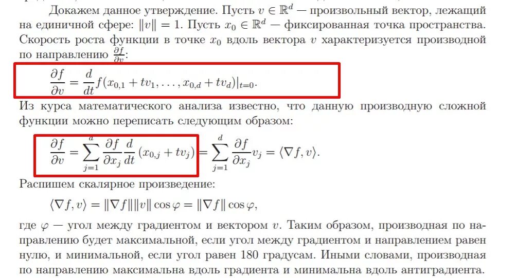
Вычислить градиент функции в точке