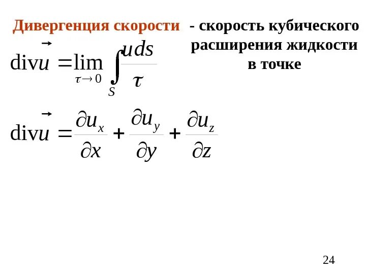
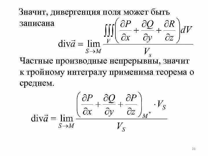
Вычислить дивергенцию