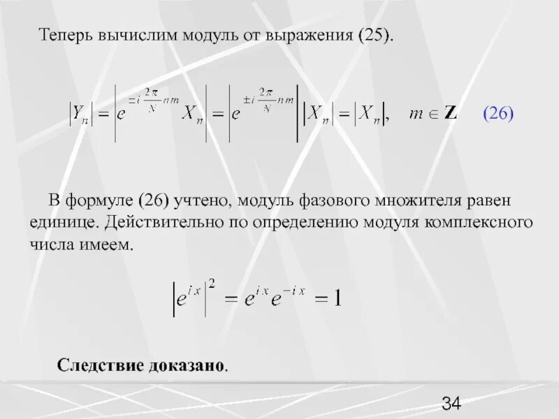
Вычисли модуль выражения