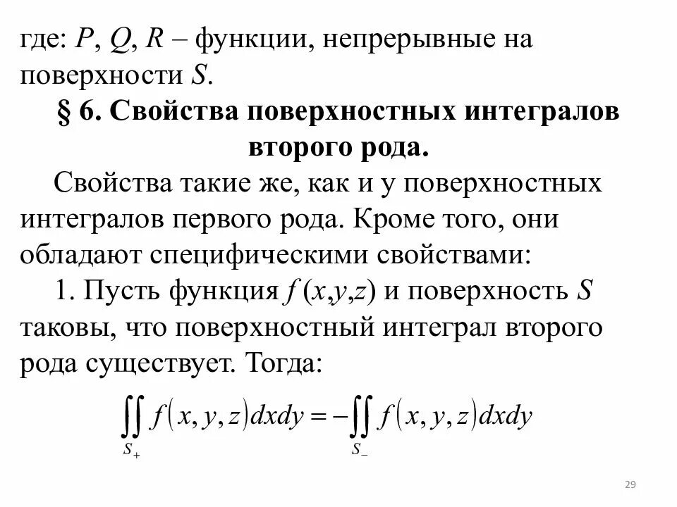
Вычисление поверхностного интеграла